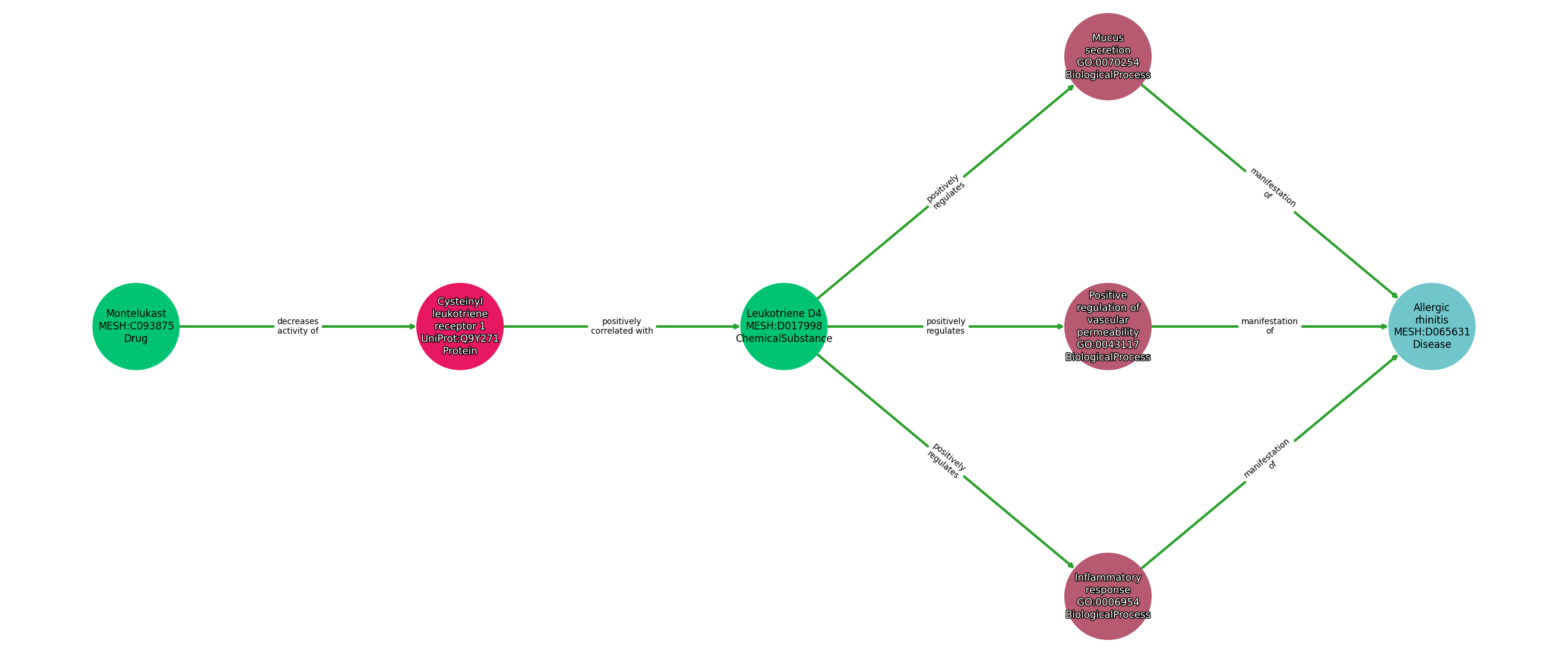
Path ID: DB00471_MESH_D065631_1

Concepts
| Identifier | Name | Type |
|---|---|---|
| MESH:C093875 | Montelukast | Drug |
| UniProt:Q9Y271 | Cysteinyl leukotriene receptor 1 | Protein |
| MESH:D017998 | Leukotriene D4 | ChemicalSubstance |
| GO:0070254 | Mucus secretion | BiologicalProcess |
| GO:0043117 | Positive regulation of vascular permeability | BiologicalProcess |
| GO:0006954 | Inflammatory response | BiologicalProcess |
| MESH:D065631 | Allergic rhinitis | Disease |
Relationships
NOTE: predicates are annotated in Biolink Model (v1.3.0)
| Subject | Predicate | Object |
|---|---|---|
| Montelukast | DECREASES ACTIVITY OF | Cysteinyl Leukotriene Receptor 1 |
| Cysteinyl Leukotriene Receptor 1 | POSITIVELY CORRELATED WITH | Leukotriene D4 |
| Leukotriene D4 | POSITIVELY REGULATES | Mucus Secretion |
| Leukotriene D4 | POSITIVELY REGULATES | Positive Regulation Of Vascular Permeability |
| Leukotriene D4 | POSITIVELY REGULATES | Inflammatory Response |
| Mucus Secretion | MANIFESTATION OF | Allergic Rhinitis |
| Positive Regulation Of Vascular Permeability | MANIFESTATION OF | Allergic Rhinitis |
| Inflammatory Response | MANIFESTATION OF | Allergic Rhinitis |
Reference: