Path ID: DB00464_MESH_D014648_1

Concepts
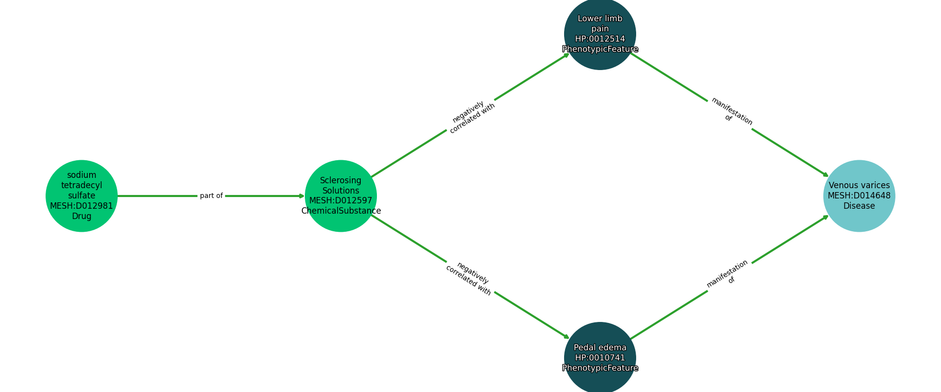
| Identifier | Name | Type |
|---|---|---|
| MESH:D012981 | sodium tetradecyl sulfate | Drug |
| MESH:D012597 | Sclerosing Solutions | ChemicalSubstance |
| HP:0012514 | Lower limb pain | PhenotypicFeature |
| HP:0010741 | Pedal edema | PhenotypicFeature |
| MESH:D014648 | Venous varices | Disease |
Relationships
NOTE: predicates are annotated in Biolink Model (v1.3.0)
| Subject | Predicate | Object |
|---|---|---|
| Sodium Tetradecyl Sulfate | PART OF | Sclerosing Solutions |
| Sclerosing Solutions | NEGATIVELY CORRELATED WITH | Lower Limb Pain |
| Sclerosing Solutions | NEGATIVELY CORRELATED WITH | Pedal Edema |
| Lower Limb Pain | MANIFESTATION OF | Venous Varices |
| Pedal Edema | MANIFESTATION OF | Venous Varices |
Comment: Sclerosing solutions cause the vein to scar, forcing blood to reroute through healthier veins. The collapsed vein is reabsorbed into local tissue and eventually fades (https://www.mayoclinic.org/tests-procedures/sclerotherapy/about/pac-20384592).
Reference: