Path ID: DB00461_MESH_D001172_1

Concepts
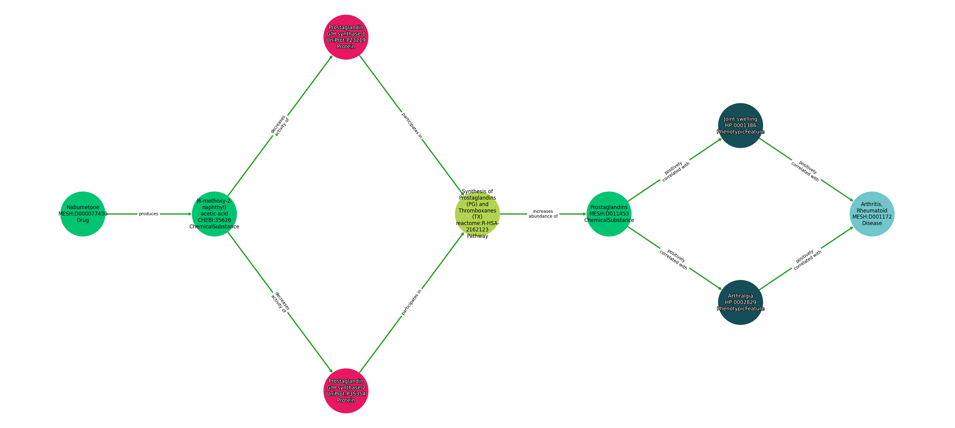
| Identifier | Name | Type |
|---|---|---|
| MESH:D000077430 | Nabumetone | Drug |
| CHEBI:35628 | (6-methoxy-2-naphthyl)acetic acid | ChemicalSubstance |
| UniProt:P23219 | Prostaglandin G/H synthase 1 | Protein |
| UniProt:P35354 | Prostaglandin G/H synthase 2 | Protein |
| reactome:R-HSA-2162123 | Synthesis of Prostaglandins (PG) and Thromboxanes (TX) | Pathway |
| MESH:D011453 | Prostaglandins | ChemicalSubstance |
| HP:0001386 | Joint swelling | PhenotypicFeature |
| HP:0002829 | Arthralgia | PhenotypicFeature |
| MESH:D001172 | Arthritis, Rheumatoid | Disease |
Relationships
NOTE: predicates are annotated in Biolink Model (v1.3.0)
| Subject | Predicate | Object |
|---|---|---|
| Nabumetone | PRODUCES | (6-Methoxy-2-Naphthyl)Acetic Acid |
| (6-Methoxy-2-Naphthyl)Acetic Acid | DECREASES ACTIVITY OF | Prostaglandin G/H Synthase 1 |
| (6-Methoxy-2-Naphthyl)Acetic Acid | DECREASES ACTIVITY OF | Prostaglandin G/H Synthase 2 |
| Prostaglandin G/H Synthase 1 | PARTICIPATES IN | Synthesis Of Prostaglandins (Pg) And Thromboxanes (Tx) |
| Prostaglandin G/H Synthase 2 | PARTICIPATES IN | Synthesis Of Prostaglandins (Pg) And Thromboxanes (Tx) |
| Synthesis Of Prostaglandins (Pg) And Thromboxanes (Tx) | INCREASES ABUNDANCE OF | Prostaglandins |
| Prostaglandins | POSITIVELY CORRELATED WITH | Joint Swelling |
| Prostaglandins | POSITIVELY CORRELATED WITH | Arthralgia |
| Joint Swelling | POSITIVELY CORRELATED WITH | Arthritis, Rheumatoid |
| Arthralgia | POSITIVELY CORRELATED WITH | Arthritis, Rheumatoid |
Reference: