Path ID: DB00413_MESH_D012148_1

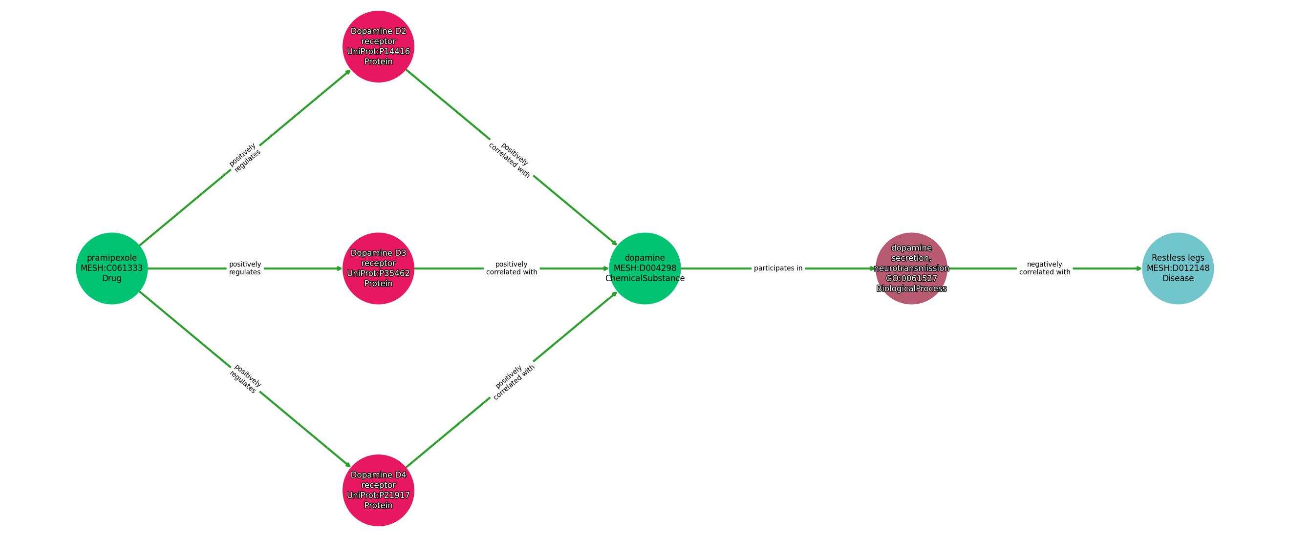
Concepts
| Identifier | Name | Type |
|---|---|---|
| MESH:C061333 | pramipexole | Drug |
| UniProt:P14416 | Dopamine D2 receptor | Protein |
| UniProt:P35462 | Dopamine D3 receptor | Protein |
| UniProt:P21917 | Dopamine D4 receptor | Protein |
| MESH:D004298 | dopamine | ChemicalSubstance |
| GO:0061527 | dopamine secretion, neurotransmission | BiologicalProcess |
| MESH:D012148 | Restless legs | Disease |
Relationships
NOTE: predicates are annotated in Biolink Model (v1.3.0)
| Subject | Predicate | Object |
|---|---|---|
| Pramipexole | POSITIVELY REGULATES | Dopamine D2 Receptor |
| Pramipexole | POSITIVELY REGULATES | Dopamine D3 Receptor |
| Pramipexole | POSITIVELY REGULATES | Dopamine D4 Receptor |
| Dopamine D2 Receptor | POSITIVELY CORRELATED WITH | Dopamine |
| Dopamine D3 Receptor | POSITIVELY CORRELATED WITH | Dopamine |
| Dopamine D4 Receptor | POSITIVELY CORRELATED WITH | Dopamine |
| Dopamine | PARTICIPATES IN | Dopamine Secretion, Neurotransmission |
| Dopamine Secretion, Neurotransmission | NEGATIVELY CORRELATED WITH | Restless Legs |
Reference: