Path ID: DB00388_MESH_D003371_1

Concepts
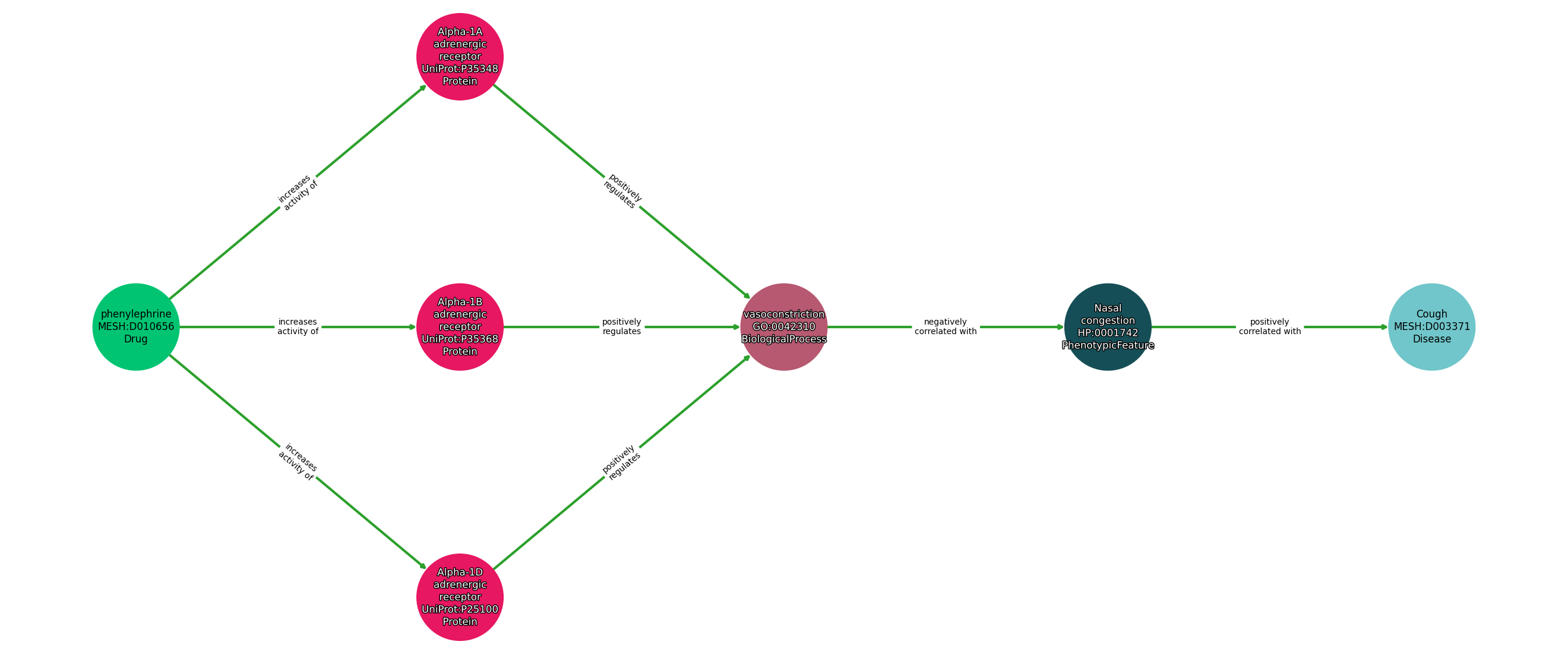
| Identifier | Name | Type |
|---|---|---|
| MESH:D010656 | phenylephrine | Drug |
| UniProt:P35348 | Alpha-1A adrenergic receptor | Protein |
| UniProt:P35368 | Alpha-1B adrenergic receptor | Protein |
| UniProt:P25100 | Alpha-1D adrenergic receptor | Protein |
| GO:0042310 | vasoconstriction | BiologicalProcess |
| HP:0001742 | Nasal congestion | PhenotypicFeature |
| MESH:D003371 | Cough | Disease |
Relationships
NOTE: predicates are annotated in Biolink Model (v1.3.0)
| Subject | Predicate | Object |
|---|---|---|
| Phenylephrine | INCREASES ACTIVITY OF | Alpha-1A Adrenergic Receptor |
| Phenylephrine | INCREASES ACTIVITY OF | Alpha-1B Adrenergic Receptor |
| Phenylephrine | INCREASES ACTIVITY OF | Alpha-1D Adrenergic Receptor |
| Alpha-1A Adrenergic Receptor | POSITIVELY REGULATES | Vasoconstriction |
| Alpha-1B Adrenergic Receptor | POSITIVELY REGULATES | Vasoconstriction |
| Alpha-1D Adrenergic Receptor | POSITIVELY REGULATES | Vasoconstriction |
| Vasoconstriction | NEGATIVELY CORRELATED WITH | Nasal Congestion |
| Nasal Congestion | POSITIVELY CORRELATED WITH | Cough |
Reference: