Path ID: DB00388_MESH_D003233_1

Concepts
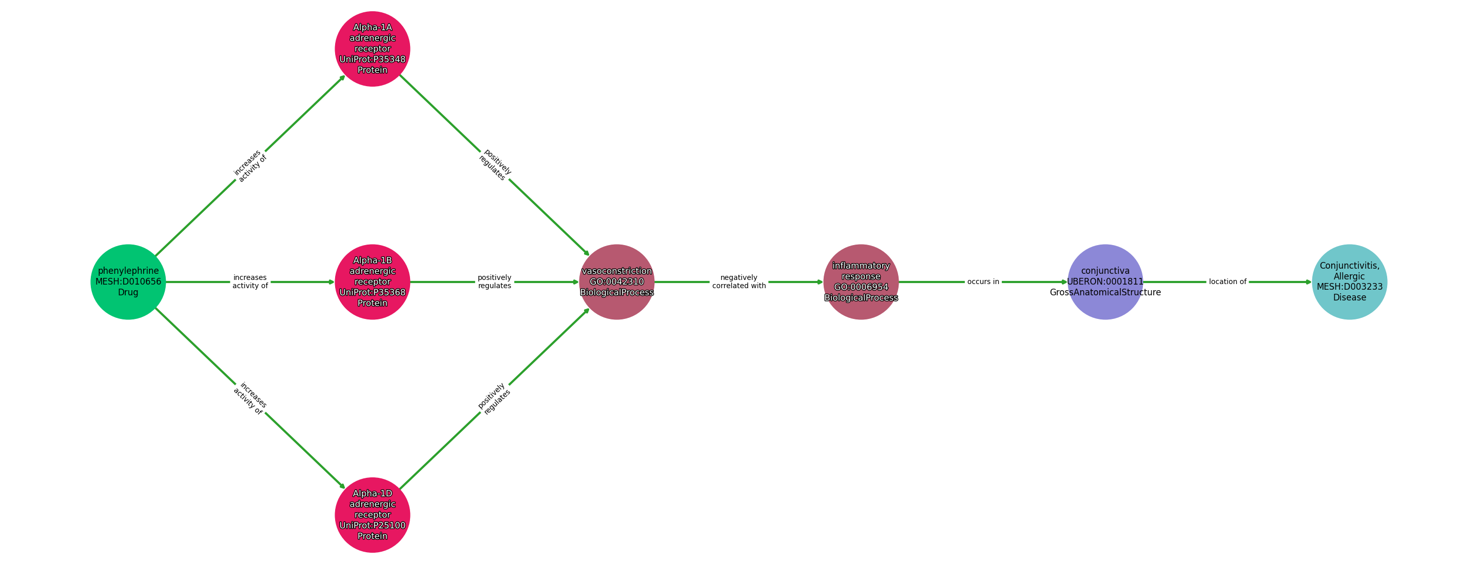
| Identifier | Name | Type |
|---|---|---|
| MESH:D010656 | phenylephrine | Drug |
| UniProt:P35348 | Alpha-1A adrenergic receptor | Protein |
| UniProt:P35368 | Alpha-1B adrenergic receptor | Protein |
| UniProt:P25100 | Alpha-1D adrenergic receptor | Protein |
| GO:0042310 | vasoconstriction | BiologicalProcess |
| GO:0006954 | inflammatory response | BiologicalProcess |
| UBERON:0001811 | conjunctiva | GrossAnatomicalStructure |
| MESH:D003233 | Conjunctivitis, Allergic | Disease |
Relationships
NOTE: predicates are annotated in Biolink Model (v1.3.0)
| Subject | Predicate | Object |
|---|---|---|
| Phenylephrine | INCREASES ACTIVITY OF | Alpha-1A Adrenergic Receptor |
| Phenylephrine | INCREASES ACTIVITY OF | Alpha-1B Adrenergic Receptor |
| Phenylephrine | INCREASES ACTIVITY OF | Alpha-1D Adrenergic Receptor |
| Alpha-1A Adrenergic Receptor | POSITIVELY REGULATES | Vasoconstriction |
| Alpha-1B Adrenergic Receptor | POSITIVELY REGULATES | Vasoconstriction |
| Alpha-1D Adrenergic Receptor | POSITIVELY REGULATES | Vasoconstriction |
| Vasoconstriction | NEGATIVELY CORRELATED WITH | Inflammatory Response |
| Inflammatory Response | OCCURS IN | Conjunctiva |
| Conjunctiva | LOCATION OF | Conjunctivitis, Allergic |
Reference: