Path ID: DB00334_MESH_D001714_1

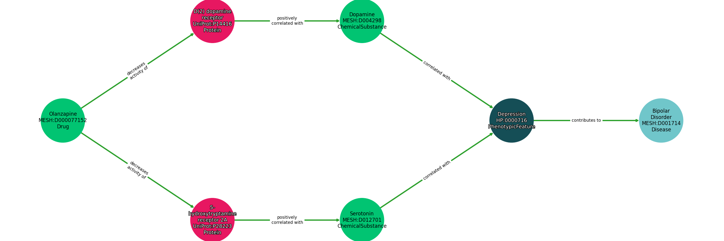
Concepts
| Identifier | Name | Type |
|---|---|---|
| MESH:D000077152 | Olanzapine | Drug |
| UniProt:P14416 | D(2) dopamine receptor | Protein |
| UniProt:P28223 | 5-hydroxytryptamine receptor 2A | Protein |
| MESH:D004298 | Dopamine | ChemicalSubstance |
| MESH:D012701 | Serotonin | ChemicalSubstance |
| HP:0000716 | Depression | PhenotypicFeature |
| MESH:D001714 | Bipolar Disorder | Disease |
Relationships
NOTE: predicates are annotated in Biolink Model (v1.3.0)
| Subject | Predicate | Object |
|---|---|---|
| Olanzapine | DECREASES ACTIVITY OF | D(2) Dopamine Receptor |
| Olanzapine | DECREASES ACTIVITY OF | 5-Hydroxytryptamine Receptor 2A |
| D(2) Dopamine Receptor | POSITIVELY CORRELATED WITH | Dopamine |
| 5-Hydroxytryptamine Receptor 2A | POSITIVELY CORRELATED WITH | Serotonin |
| Dopamine | CORRELATED WITH | Depression |
| Serotonin | CORRELATED WITH | Depression |
| Depression | CONTRIBUTES TO | Bipolar Disorder |
Reference: