Path ID: DB00327_MESH_D003139_1

Concepts
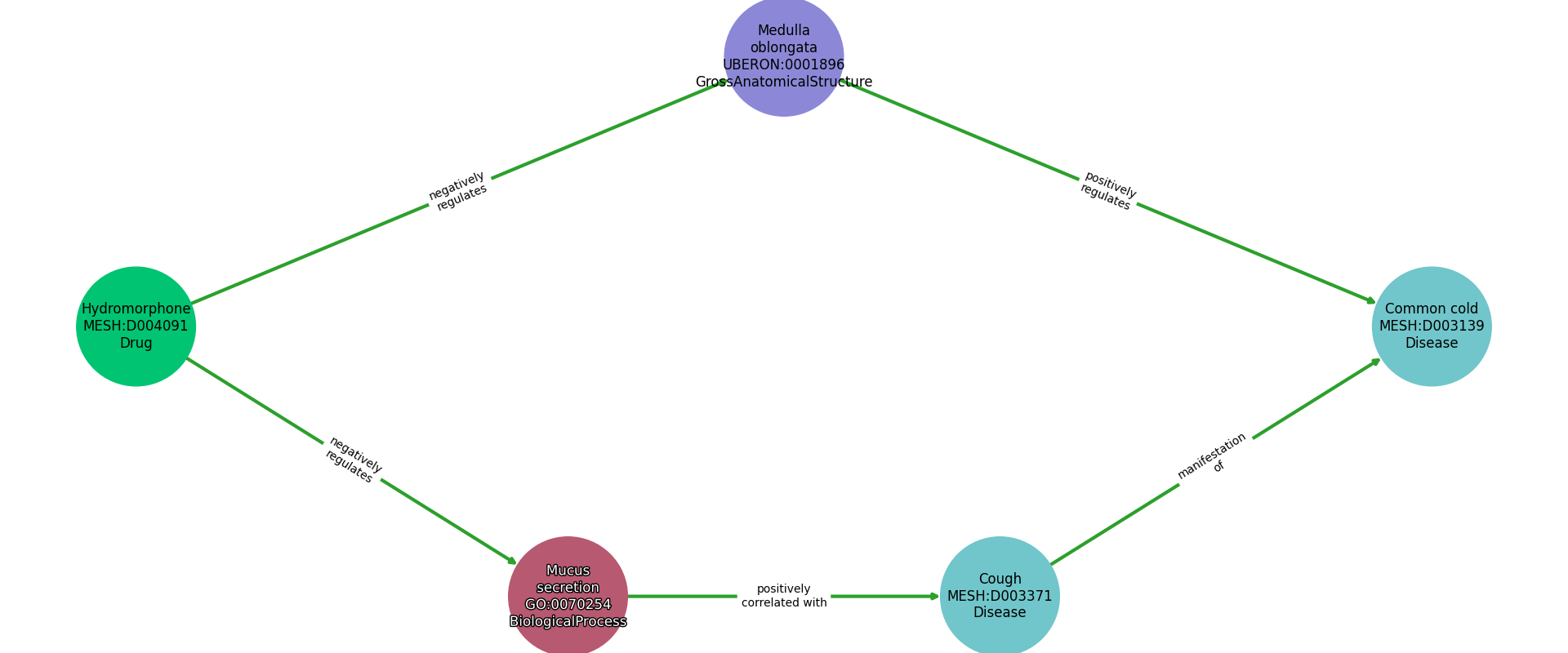
| Identifier | Name | Type |
|---|---|---|
| MESH:D004091 | Hydromorphone | Drug |
| UBERON:0001896 | Medulla oblongata | GrossAnatomicalStructure |
| GO:0070254 | Mucus secretion | BiologicalProcess |
| MESH:D003371 | Cough | Disease |
| MESH:D003139 | Common cold | Disease |
Relationships
NOTE: predicates are annotated in Biolink Model (v1.3.0)
| Subject | Predicate | Object |
|---|---|---|
| Hydromorphone | NEGATIVELY REGULATES | Medulla Oblongata |
| Hydromorphone | NEGATIVELY REGULATES | Mucus Secretion |
| Medulla Oblongata | POSITIVELY REGULATES | Common Cold |
| Mucus Secretion | POSITIVELY CORRELATED WITH | Cough |
| Cough | MANIFESTATION OF | Common Cold |
Reference: