Path ID: DB00295_MESH_D003967_1

Concepts
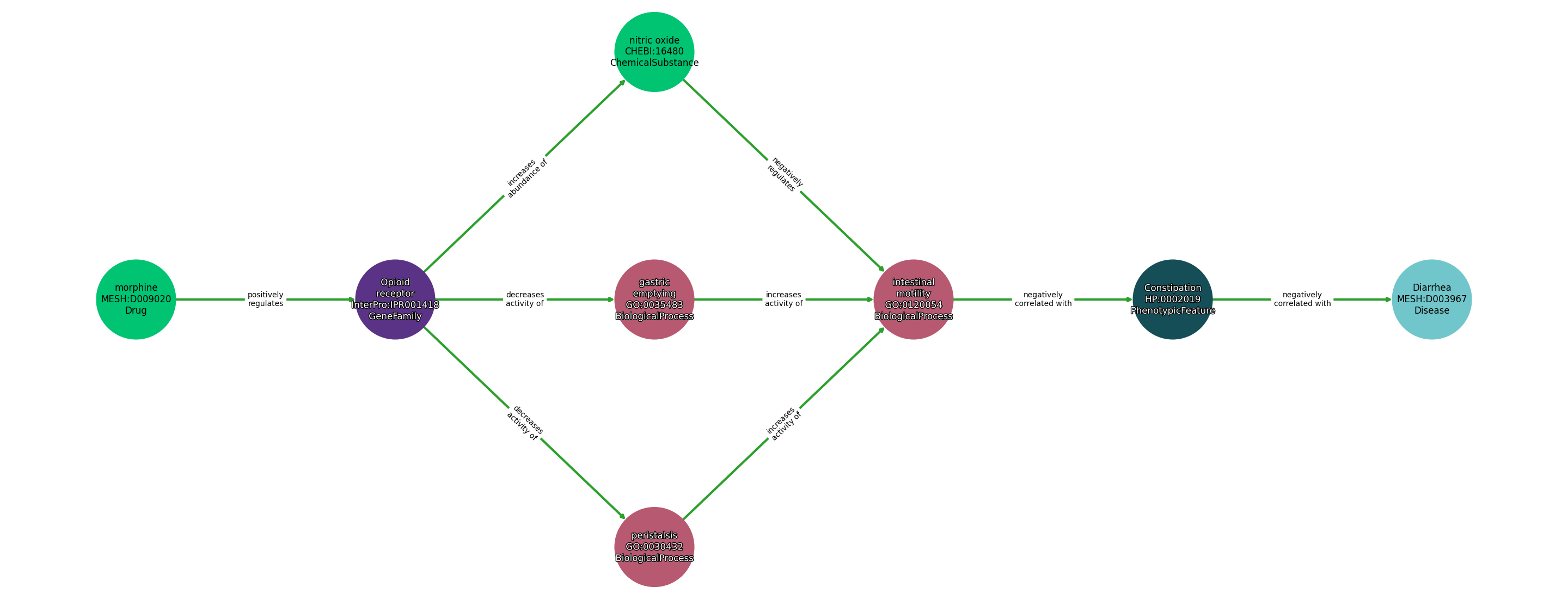
| Identifier | Name | Type |
|---|---|---|
| MESH:D009020 | morphine | Drug |
| InterPro:IPR001418 | Opioid receptor | GeneFamily |
| GO:0030432 | peristalsis | BiologicalProcess |
| GO:0035483 | gastric emptying | BiologicalProcess |
| CHEBI:16480 | nitric oxide | ChemicalSubstance |
| GO:0120054 | intestinal motility | BiologicalProcess |
| HP:0002019 | Constipation | PhenotypicFeature |
| MESH:D003967 | Diarrhea | Disease |
Relationships
NOTE: predicates are annotated in Biolink Model (v1.3.0)
| Subject | Predicate | Object |
|---|---|---|
| Morphine | POSITIVELY REGULATES | Opioid Receptor |
| Opioid Receptor | INCREASES ABUNDANCE OF | Nitric Oxide |
| Nitric Oxide | NEGATIVELY REGULATES | Intestinal Motility |
| Opioid Receptor | DECREASES ACTIVITY OF | Gastric Emptying |
| Opioid Receptor | DECREASES ACTIVITY OF | Peristalsis |
| Gastric Emptying | INCREASES ACTIVITY OF | Intestinal Motility |
| Peristalsis | INCREASES ACTIVITY OF | Intestinal Motility |
| Intestinal Motility | NEGATIVELY CORRELATED WITH | Constipation |
| Constipation | NEGATIVELY CORRELATED WITH | Diarrhea |
Reference: