Path ID: DB00281_MESH_D006484_1

Concepts
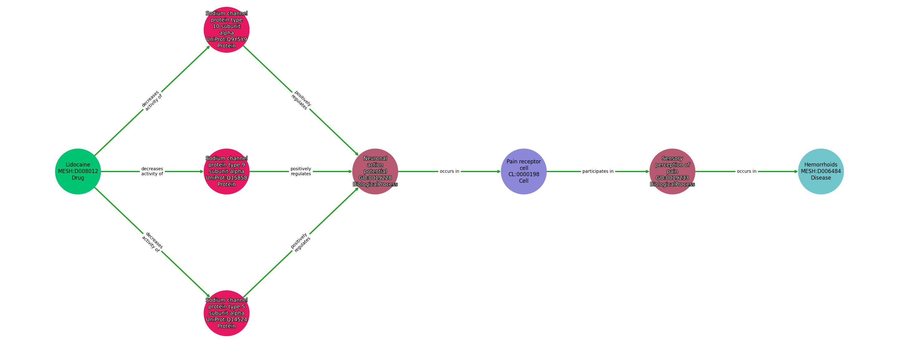
| Identifier | Name | Type |
|---|---|---|
| MESH:D008012 | Lidocaine | Drug |
| UniProt:Q9Y5Y9 | Sodium channel protein type 10 subunit alpha | Protein |
| UniProt:Q15858 | Sodium channel protein type 9 subunit alpha | Protein |
| UniProt:Q14524 | Sodium channel protein type 5 subunit alpha | Protein |
| GO:0019228 | Neuronal action potential | BiologicalProcess |
| CL:0000198 | Pain receptor cell | Cell |
| GO:0019233 | Sensory perception of pain | BiologicalProcess |
| MESH:D006484 | Hemorrhoids | Disease |
Relationships
NOTE: predicates are annotated in Biolink Model (v1.3.0)
| Subject | Predicate | Object |
|---|---|---|
| Lidocaine | DECREASES ACTIVITY OF | Sodium Channel Protein Type 10 Subunit Alpha |
| Lidocaine | DECREASES ACTIVITY OF | Sodium Channel Protein Type 9 Subunit Alpha |
| Lidocaine | DECREASES ACTIVITY OF | Sodium Channel Protein Type 5 Subunit Alpha |
| Sodium Channel Protein Type 10 Subunit Alpha | POSITIVELY REGULATES | Neuronal Action Potential |
| Sodium Channel Protein Type 9 Subunit Alpha | POSITIVELY REGULATES | Neuronal Action Potential |
| Sodium Channel Protein Type 5 Subunit Alpha | POSITIVELY REGULATES | Neuronal Action Potential |
| Neuronal Action Potential | OCCURS IN | Pain Receptor Cell |
| Pain Receptor Cell | PARTICIPATES IN | Sensory Perception Of Pain |
| Sensory Perception Of Pain | OCCURS IN | Hemorrhoids |
Reference: