Path ID: DB00258_MESH_D006996_1

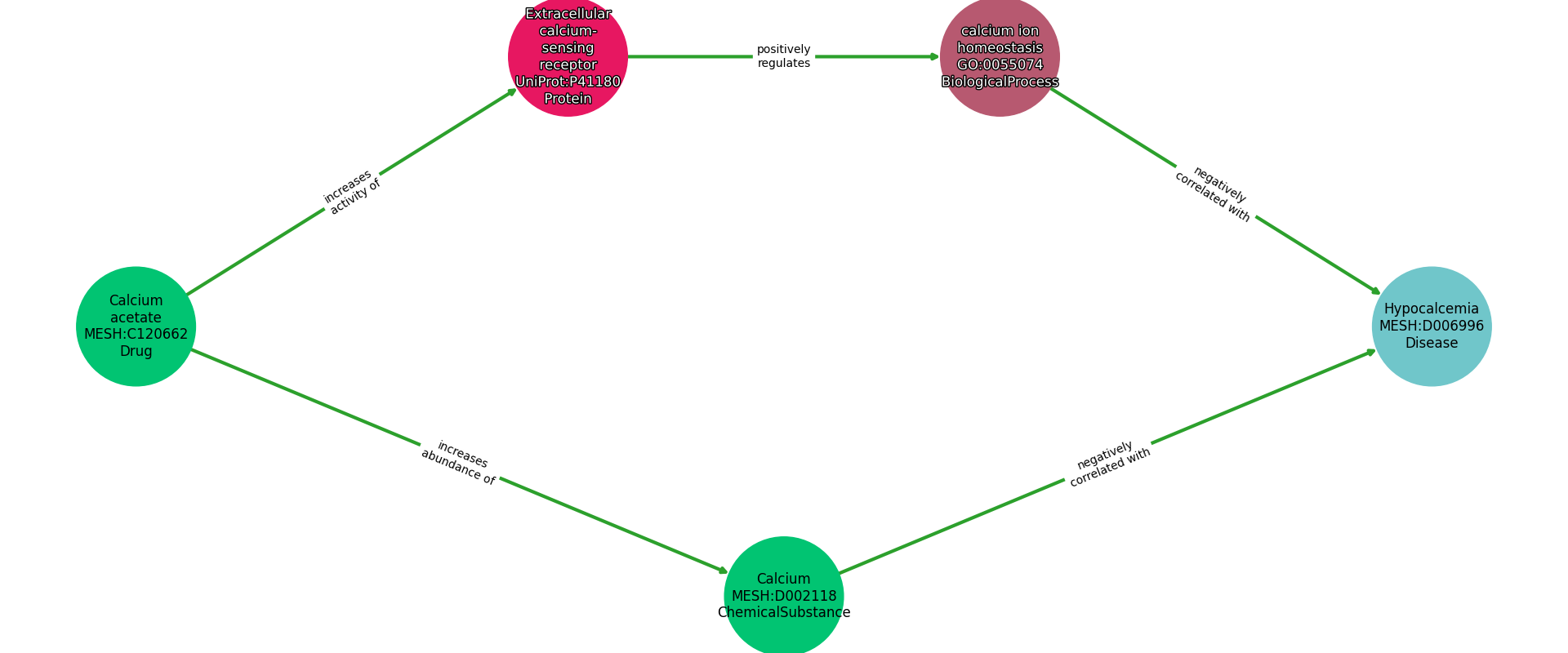
Concepts
| Identifier | Name | Type |
|---|---|---|
| MESH:C120662 | Calcium acetate | Drug |
| MESH:D002118 | Calcium | ChemicalSubstance |
| UniProt:P41180 | Extracellular calcium-sensing receptor | Protein |
| GO:0055074 | calcium ion homeostasis | BiologicalProcess |
| MESH:D006996 | Hypocalcemia | Disease |
Relationships
NOTE: predicates are annotated in Biolink Model (v1.3.0)
| Subject | Predicate | Object |
|---|---|---|
| Calcium Acetate | INCREASES ACTIVITY OF | Extracellular Calcium-Sensing Receptor |
| Calcium Acetate | INCREASES ABUNDANCE OF | Calcium |
| Extracellular Calcium-Sensing Receptor | POSITIVELY REGULATES | Calcium Ion Homeostasis |
| Calcium | NEGATIVELY CORRELATED WITH | Hypocalcemia |
| Calcium Ion Homeostasis | NEGATIVELY CORRELATED WITH | Hypocalcemia |
Reference: