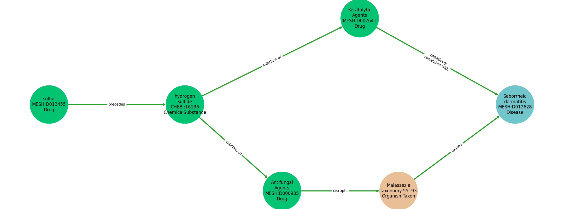
Path ID: DB00257_MESH_D012628_1

Concepts
| Identifier | Name | Type |
|---|---|---|
| MESH:D013455 | sulfur | Drug |
| CHEBI:16136 | hydrogen sulfide | ChemicalSubstance |
| MESH:D000935 | Antifungal Agents | Drug |
| MESH:D007641 | Keratolytic Agents | Drug |
| taxonomy:55193 | Malassezia | OrganismTaxon |
| MESH:D012628 | Seborrheic dermatitis | Disease |
Relationships
NOTE: predicates are annotated in Biolink Model (v1.3.0)
| Subject | Predicate | Object |
|---|---|---|
| Sulfur | PRECEDES | Hydrogen Sulfide |
| Hydrogen Sulfide | SUBCLASS OF | Keratolytic Agents |
| Hydrogen Sulfide | SUBCLASS OF | Antifungal Agents |
| Antifungal Agents | DISRUPTS | Malassezia |
| Malassezia | CAUSES | Seborrheic Dermatitis |
| Keratolytic Agents | NEGATIVELY CORRELATED WITH | Seborrheic Dermatitis |
Reference: