Path ID: DB00257_MESH_D005892_1

Concepts
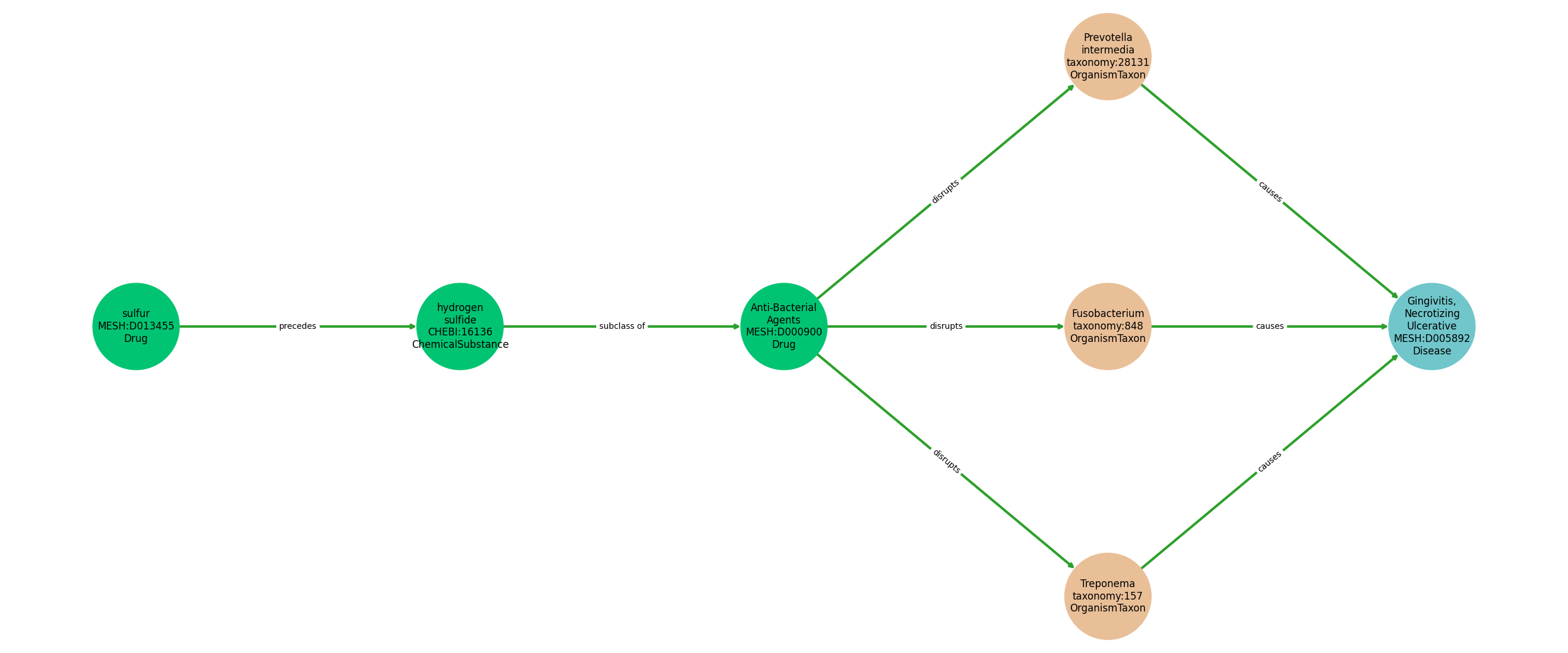
| Identifier | Name | Type |
|---|---|---|
| MESH:D013455 | sulfur | Drug |
| CHEBI:16136 | hydrogen sulfide | ChemicalSubstance |
| MESH:D000900 | Anti-Bacterial Agents | Drug |
| taxonomy:157 | Treponema | OrganismTaxon |
| taxonomy:848 | Fusobacterium | OrganismTaxon |
| taxonomy:28131 | Prevotella intermedia | OrganismTaxon |
| MESH:D005892 | Gingivitis, Necrotizing Ulcerative | Disease |
Relationships
NOTE: predicates are annotated in Biolink Model (v1.3.0)
| Subject | Predicate | Object |
|---|---|---|
| Sulfur | PRECEDES | Hydrogen Sulfide |
| Hydrogen Sulfide | SUBCLASS OF | Anti-Bacterial Agents |
| Anti-Bacterial Agents | DISRUPTS | Prevotella Intermedia |
| Anti-Bacterial Agents | DISRUPTS | Fusobacterium |
| Anti-Bacterial Agents | DISRUPTS | Treponema |
| Treponema | CAUSES | Gingivitis, Necrotizing Ulcerative |
| Fusobacterium | CAUSES | Gingivitis, Necrotizing Ulcerative |
| Prevotella Intermedia | CAUSES | Gingivitis, Necrotizing Ulcerative |
Comment: The disease is denoted as Acute necrotizing ulcerative gingivitis in the original file but the name used for the path is the one seen in the MESH website.
Reference: