Path ID: DB00257_MESH_D000152_3

Concepts
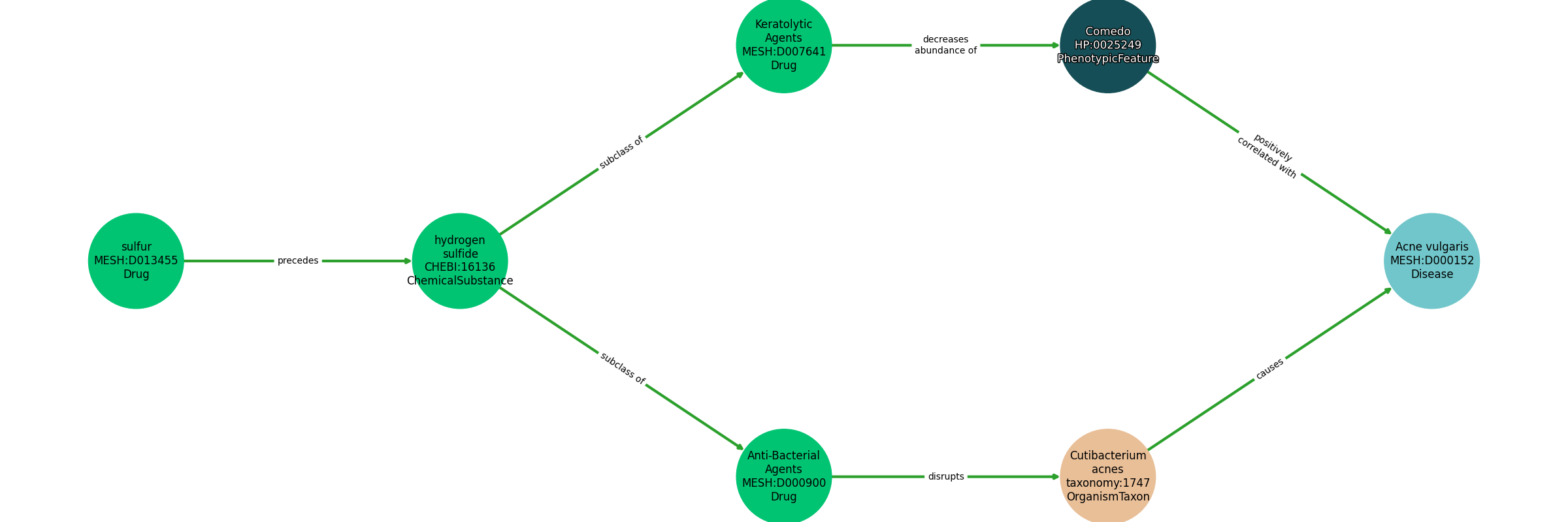
| Identifier | Name | Type |
|---|---|---|
| MESH:D013455 | sulfur | Drug |
| CHEBI:16136 | hydrogen sulfide | ChemicalSubstance |
| MESH:D000900 | Anti-Bacterial Agents | Drug |
| MESH:D007641 | Keratolytic Agents | Drug |
| HP:0025249 | Comedo | PhenotypicFeature |
| taxonomy:1747 | Cutibacterium acnes | OrganismTaxon |
| MESH:D000152 | Acne vulgaris | Disease |
Relationships
NOTE: predicates are annotated in Biolink Model (v1.3.0)
| Subject | Predicate | Object |
|---|---|---|
| Sulfur | PRECEDES | Hydrogen Sulfide |
| Hydrogen Sulfide | SUBCLASS OF | Keratolytic Agents |
| Hydrogen Sulfide | SUBCLASS OF | Anti-Bacterial Agents |
| Anti-Bacterial Agents | DISRUPTS | Cutibacterium Acnes |
| Keratolytic Agents | DECREASES ABUNDANCE OF | Comedo |
| Cutibacterium Acnes | CAUSES | Acne Vulgaris |
| Comedo | POSITIVELY CORRELATED WITH | Acne Vulgaris |
Comment: Sulfur’s usefulness as a topical remedy for acne dates back to at least the reign of Cleopatra i.e. 69–30 BCE (https://en.wikipedia.org/wiki/Acne#History).
Reference: