Path ID: DB00240_MESH_D016460_1

Concepts
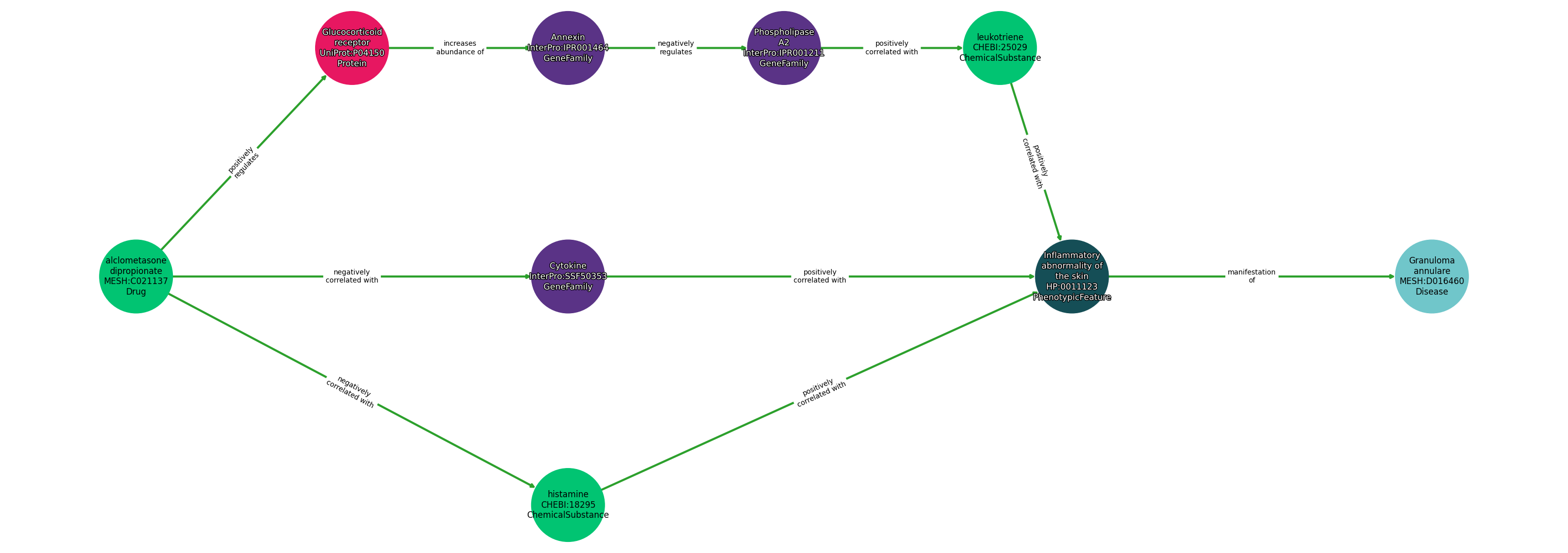
| Identifier | Name | Type |
|---|---|---|
| MESH:C021137 | alclometasone dipropionate | Drug |
| InterPro:SSF50353 | Cytokine | GeneFamily |
| CHEBI:18295 | histamine | ChemicalSubstance |
| UniProt:P04150 | Glucocorticoid receptor | Protein |
| HP:0011123 | Inflammatory abnormality of the skin | PhenotypicFeature |
| InterPro:IPR001464 | Annexin | GeneFamily |
| InterPro:IPR001211 | Phospholipase A2 | GeneFamily |
| CHEBI:25029 | leukotriene | ChemicalSubstance |
| MESH:D016460 | Granuloma annulare | Disease |
Relationships
NOTE: predicates are annotated in Biolink Model (v1.3.0)
| Subject | Predicate | Object |
|---|---|---|
| Alclometasone Dipropionate | POSITIVELY REGULATES | Glucocorticoid Receptor |
| Alclometasone Dipropionate | NEGATIVELY CORRELATED WITH | Cytokine |
| Alclometasone Dipropionate | NEGATIVELY CORRELATED WITH | Histamine |
| Cytokine | POSITIVELY CORRELATED WITH | Inflammatory Abnormality Of The Skin |
| Histamine | POSITIVELY CORRELATED WITH | Inflammatory Abnormality Of The Skin |
| Glucocorticoid Receptor | INCREASES ABUNDANCE OF | Annexin |
| Annexin | NEGATIVELY REGULATES | Phospholipase A2 |
| Phospholipase A2 | POSITIVELY CORRELATED WITH | Leukotriene |
| Leukotriene | POSITIVELY CORRELATED WITH | Inflammatory Abnormality Of The Skin |
| Inflammatory Abnormality Of The Skin | MANIFESTATION OF | Granuloma Annulare |
Reference: