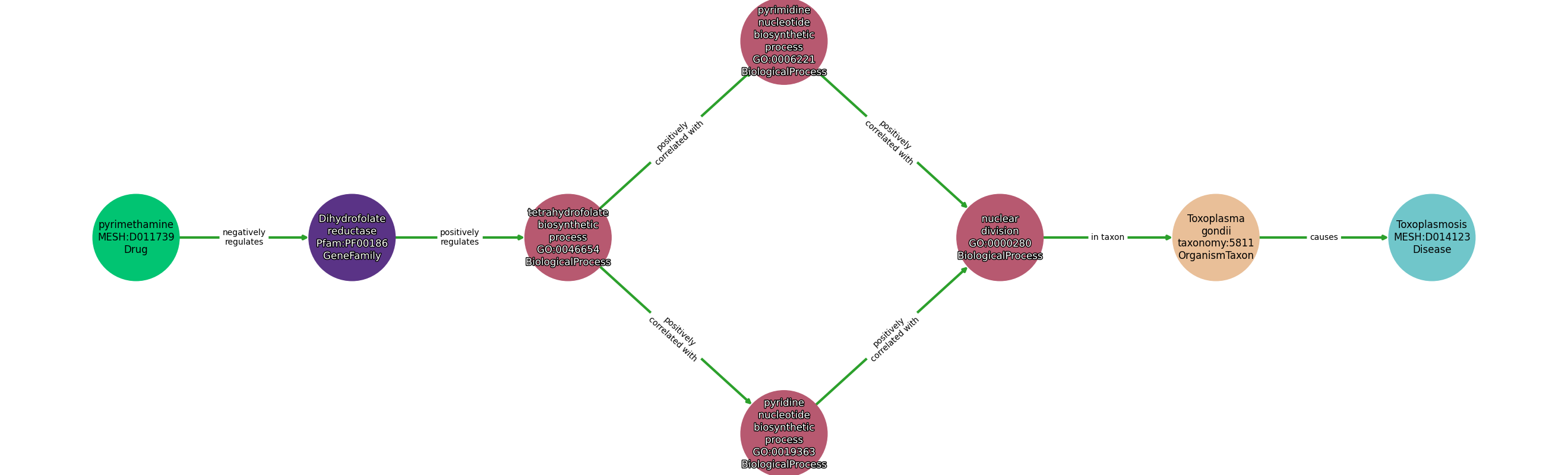
Path ID: DB00205_MESH_D014123_1

Concepts
| Identifier | Name | Type |
|---|---|---|
| MESH:D011739 | pyrimethamine | Drug |
| Pfam:PF00186 | Dihydrofolate reductase | GeneFamily |
| GO:0046654 | tetrahydrofolate biosynthetic process | BiologicalProcess |
| GO:0006221 | pyrimidine nucleotide biosynthetic process | BiologicalProcess |
| GO:0019363 | pyridine nucleotide biosynthetic process | BiologicalProcess |
| GO:0000280 | nuclear division | BiologicalProcess |
| taxonomy:5811 | Toxoplasma gondii | OrganismTaxon |
| MESH:D014123 | Toxoplasmosis | Disease |
Relationships
NOTE: predicates are annotated in Biolink Model (v1.3.0)
| Subject | Predicate | Object |
|---|---|---|
| Pyrimethamine | NEGATIVELY REGULATES | Dihydrofolate Reductase |
| Dihydrofolate Reductase | POSITIVELY REGULATES | Tetrahydrofolate Biosynthetic Process |
| Tetrahydrofolate Biosynthetic Process | POSITIVELY CORRELATED WITH | Pyrimidine Nucleotide Biosynthetic Process |
| Tetrahydrofolate Biosynthetic Process | POSITIVELY CORRELATED WITH | Pyridine Nucleotide Biosynthetic Process |
| Pyrimidine Nucleotide Biosynthetic Process | POSITIVELY CORRELATED WITH | Nuclear Division |
| Pyridine Nucleotide Biosynthetic Process | POSITIVELY CORRELATED WITH | Nuclear Division |
| Nuclear Division | IN TAXON | Toxoplasma Gondii |
| Toxoplasma Gondii | CAUSES | Toxoplasmosis |
Reference: