Path ID: DB00205_MESH_D008288_1

Concepts
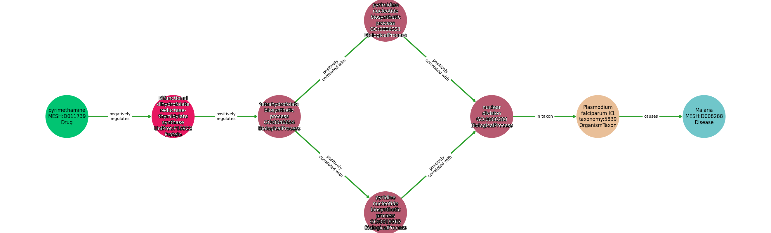
| Identifier | Name | Type |
|---|---|---|
| MESH:D011739 | pyrimethamine | Drug |
| UniProt:P13922 | Bifunctional dihydrofolate reductase-thymidylate synthase | Protein |
| GO:0046654 | tetrahydrofolate biosynthetic process | BiologicalProcess |
| GO:0006221 | pyrimidine nucleotide biosynthetic process | BiologicalProcess |
| GO:0019363 | pyridine nucleotide biosynthetic process | BiologicalProcess |
| GO:0000280 | nuclear division | BiologicalProcess |
| taxonomy:5839 | Plasmodium falciparum K1 | OrganismTaxon |
| MESH:D008288 | Malaria | Disease |
Relationships
NOTE: predicates are annotated in Biolink Model (v1.3.0)
| Subject | Predicate | Object |
|---|---|---|
| Pyrimethamine | NEGATIVELY REGULATES | Bifunctional Dihydrofolate Reductase-Thymidylate Synthase |
| Bifunctional Dihydrofolate Reductase-Thymidylate Synthase | POSITIVELY REGULATES | Tetrahydrofolate Biosynthetic Process |
| Tetrahydrofolate Biosynthetic Process | POSITIVELY CORRELATED WITH | Pyrimidine Nucleotide Biosynthetic Process |
| Tetrahydrofolate Biosynthetic Process | POSITIVELY CORRELATED WITH | Pyridine Nucleotide Biosynthetic Process |
| Pyrimidine Nucleotide Biosynthetic Process | POSITIVELY CORRELATED WITH | Nuclear Division |
| Pyridine Nucleotide Biosynthetic Process | POSITIVELY CORRELATED WITH | Nuclear Division |
| Nuclear Division | IN TAXON | Plasmodium Falciparum K1 |
| Plasmodium Falciparum K1 | CAUSES | Malaria |
Reference: