Path ID: DB00201_MESH_D003139_1

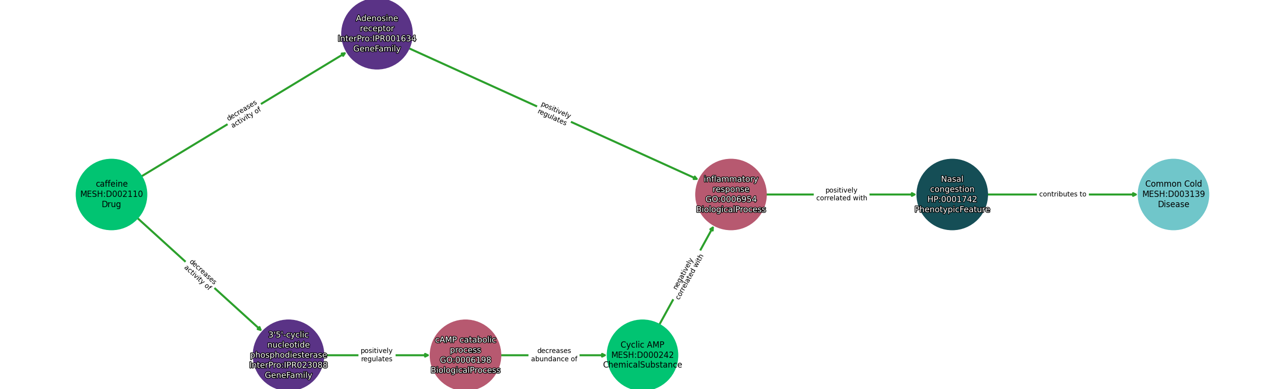
Concepts
| Identifier | Name | Type |
|---|---|---|
| MESH:D002110 | caffeine | Drug |
| InterPro:IPR001634 | Adenosine receptor | GeneFamily |
| InterPro:IPR023088 | 3’5’-cyclic nucleotide phosphodiesterase | GeneFamily |
| GO:0006198 | cAMP catabolic process | BiologicalProcess |
| MESH:D000242 | Cyclic AMP | ChemicalSubstance |
| GO:0006954 | inflammatory response | BiologicalProcess |
| HP:0001742 | Nasal congestion | PhenotypicFeature |
| MESH:D003139 | Common Cold | Disease |
Relationships
NOTE: predicates are annotated in Biolink Model (v1.3.0)
| Subject | Predicate | Object |
|---|---|---|
| Caffeine | DECREASES ACTIVITY OF | Adenosine Receptor |
| Caffeine | DECREASES ACTIVITY OF | 3’5’-Cyclic Nucleotide Phosphodiesterase |
| Adenosine Receptor | POSITIVELY REGULATES | Inflammatory Response |
| 3’5’-Cyclic Nucleotide Phosphodiesterase | POSITIVELY REGULATES | Camp Catabolic Process |
| Camp Catabolic Process | DECREASES ABUNDANCE OF | Cyclic Amp |
| Cyclic Amp | NEGATIVELY CORRELATED WITH | Inflammatory Response |
| Inflammatory Response | POSITIVELY CORRELATED WITH | Nasal Congestion |
| Nasal Congestion | CONTRIBUTES TO | Common Cold |
Reference: