Path ID: DB00200_MESH_D000752_1

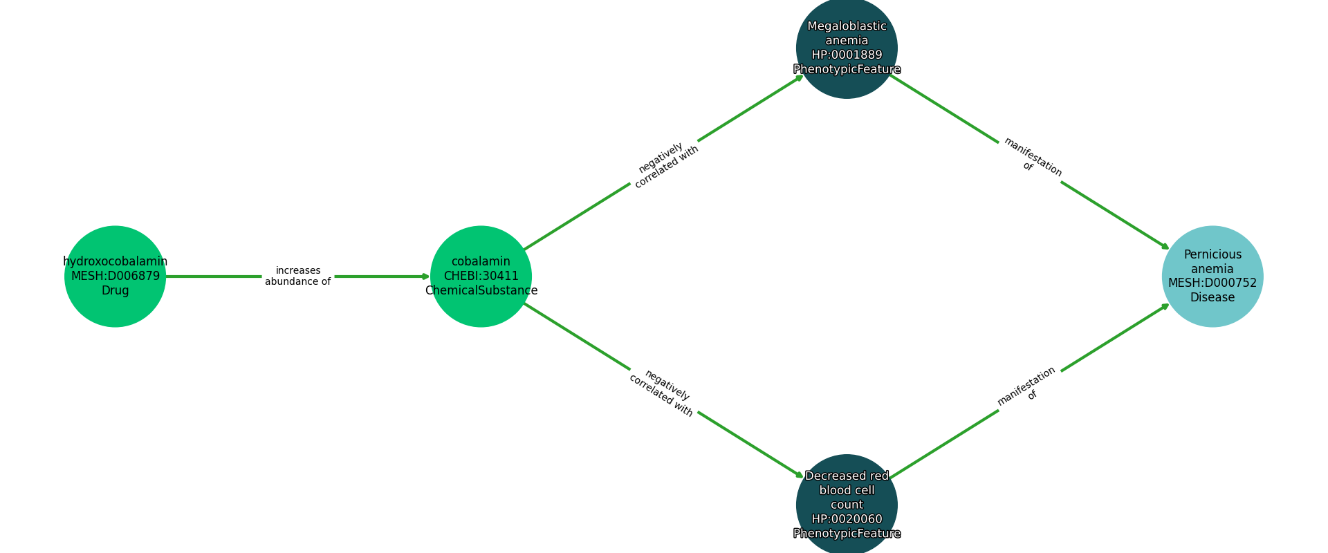
Concepts
| Identifier | Name | Type |
|---|---|---|
| MESH:D006879 | hydroxocobalamin | Drug |
| CHEBI:30411 | cobalamin | ChemicalSubstance |
| HP:0001889 | Megaloblastic anemia | PhenotypicFeature |
| HP:0020060 | Decreased red blood cell count | PhenotypicFeature |
| MESH:D000752 | Pernicious anemia | Disease |
Relationships
NOTE: predicates are annotated in Biolink Model (v1.3.0)
| Subject | Predicate | Object |
|---|---|---|
| Hydroxocobalamin | INCREASES ABUNDANCE OF | Cobalamin |
| Cobalamin | NEGATIVELY CORRELATED WITH | Megaloblastic Anemia |
| Cobalamin | NEGATIVELY CORRELATED WITH | Decreased Red Blood Cell Count |
| Decreased Red Blood Cell Count | MANIFESTATION OF | Pernicious Anemia |
| Megaloblastic Anemia | MANIFESTATION OF | Pernicious Anemia |
Reference: