Path ID: DB00184_MESH_D014029_1

Concepts
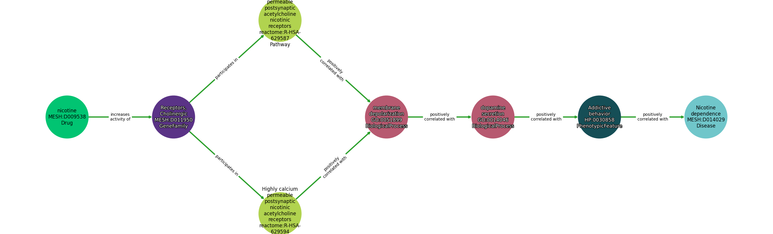
| Identifier | Name | Type |
|---|---|---|
| MESH:D009538 | nicotine | Drug |
| MESH:D011950 | Receptors, Cholinergic | GeneFamily |
| reactome:R-HSA-629587 | Highly sodium permeable postsynaptic acetylcholine nicotinic receptors | Pathway |
| reactome:R-HSA-629594 | Highly calcium permeable postsynaptic nicotinic acetylcholine receptors | Pathway |
| GO:0051899 | membrane depolarization | BiologicalProcess |
| GO:0014046 | dopamine secretion | BiologicalProcess |
| HP:0030858 | Addictive behavior | PhenotypicFeature |
| MESH:D014029 | Nicotine dependence | Disease |
Relationships
NOTE: predicates are annotated in Biolink Model (v1.3.0)
| Subject | Predicate | Object |
|---|---|---|
| Nicotine | INCREASES ACTIVITY OF | Receptors, Cholinergic |
| Receptors, Cholinergic | PARTICIPATES IN | Highly Sodium Permeable Postsynaptic Acetylcholine Nicotinic Receptors |
| Receptors, Cholinergic | PARTICIPATES IN | Highly Calcium Permeable Postsynaptic Nicotinic Acetylcholine Receptors |
| Highly Sodium Permeable Postsynaptic Acetylcholine Nicotinic Receptors | POSITIVELY CORRELATED WITH | Membrane Depolarization |
| Highly Calcium Permeable Postsynaptic Nicotinic Acetylcholine Receptors | POSITIVELY CORRELATED WITH | Membrane Depolarization |
| Membrane Depolarization | POSITIVELY CORRELATED WITH | Dopamine Secretion |
| Dopamine Secretion | POSITIVELY CORRELATED WITH | Addictive Behavior |
| Addictive Behavior | POSITIVELY CORRELATED WITH | Nicotine Dependence |
Reference: