Path ID: DB00177_MESH_D006973_1

Concepts
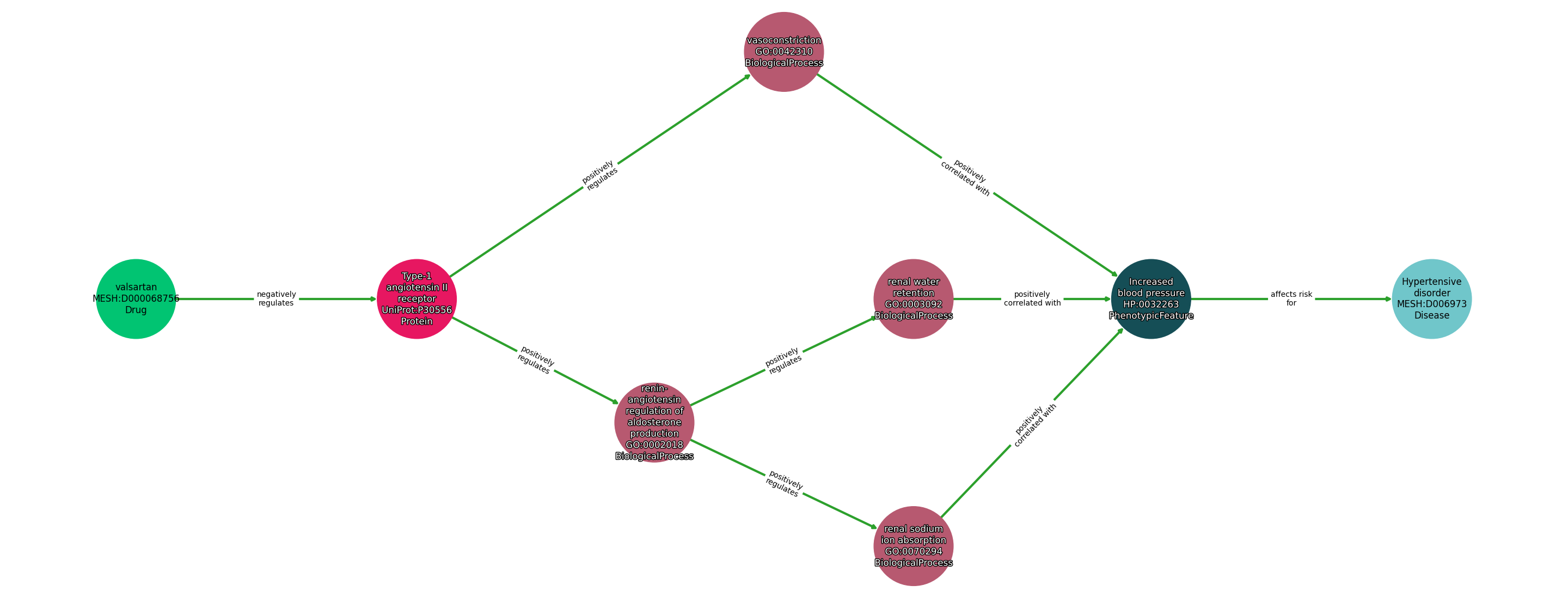
| Identifier | Name | Type |
|---|---|---|
| MESH:D000068756 | valsartan | Drug |
| UniProt:P30556 | Type-1 angiotensin II receptor | Protein |
| GO:0042310 | vasoconstriction | BiologicalProcess |
| GO:0002018 | renin-angiotensin regulation of aldosterone production | BiologicalProcess |
| GO:0003092 | renal water retention | BiologicalProcess |
| GO:0070294 | renal sodium ion absorption | BiologicalProcess |
| HP:0032263 | Increased blood pressure | PhenotypicFeature |
| MESH:D006973 | Hypertensive disorder | Disease |
Relationships
NOTE: predicates are annotated in Biolink Model (v1.3.0)
| Subject | Predicate | Object |
|---|---|---|
| Valsartan | NEGATIVELY REGULATES | Type-1 Angiotensin Ii Receptor |
| Type-1 Angiotensin Ii Receptor | POSITIVELY REGULATES | Vasoconstriction |
| Type-1 Angiotensin Ii Receptor | POSITIVELY REGULATES | Renin-Angiotensin Regulation Of Aldosterone Production |
| Renin-Angiotensin Regulation Of Aldosterone Production | POSITIVELY REGULATES | Renal Water Retention |
| Renin-Angiotensin Regulation Of Aldosterone Production | POSITIVELY REGULATES | Renal Sodium Ion Absorption |
| Renal Sodium Ion Absorption | POSITIVELY CORRELATED WITH | Increased Blood Pressure |
| Renal Water Retention | POSITIVELY CORRELATED WITH | Increased Blood Pressure |
| Vasoconstriction | POSITIVELY CORRELATED WITH | Increased Blood Pressure |
| Increased Blood Pressure | AFFECTS RISK FOR | Hypertensive Disorder |
Comment: Valsartan acts at the receptor level, therefore it provides a more complete angiotensin II antagonism since angiotensin II is generated by other enzymes as well as ACE. Note that valsartan does not affect the metabolism of bradykinin like ACE inhibitors do.
Reference: