Path ID: DB00169_MESH_D015663_1

Concepts
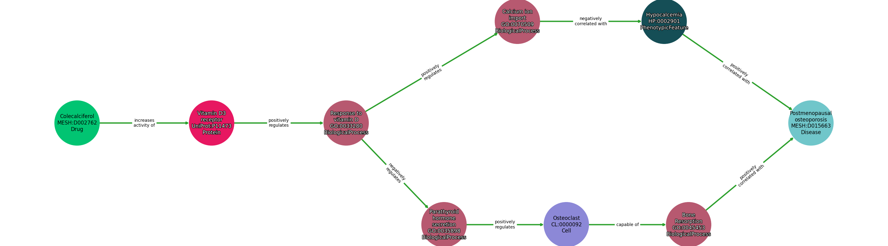
| Identifier | Name | Type |
|---|---|---|
| MESH:D002762 | Colecalciferol | Drug |
| UniProt:P11473 | Vitamin D3 receptor | Protein |
| GO:0033280 | Response to vitamin D | BiologicalProcess |
| GO:0070509 | Calcium ion import | BiologicalProcess |
| GO:0035898 | Parathyroid hormone secretion | BiologicalProcess |
| HP:0002901 | Hypocalcemia | PhenotypicFeature |
| CL:0000092 | Osteoclast | Cell |
| GO:0045453 | Bone Resorption | BiologicalProcess |
| MESH:D015663 | Postmenopausal osteoporosis | Disease |
Relationships
NOTE: predicates are annotated in Biolink Model (v1.3.0)
| Subject | Predicate | Object |
|---|---|---|
| Colecalciferol | INCREASES ACTIVITY OF | Vitamin D3 Receptor |
| Vitamin D3 Receptor | POSITIVELY REGULATES | Response To Vitamin D |
| Response To Vitamin D | POSITIVELY REGULATES | Calcium Ion Import |
| Response To Vitamin D | NEGATIVELY REGULATES | Parathyroid Hormone Secretion |
| Calcium Ion Import | NEGATIVELY CORRELATED WITH | Hypocalcemia |
| Parathyroid Hormone Secretion | POSITIVELY REGULATES | Osteoclast |
| Hypocalcemia | POSITIVELY CORRELATED WITH | Postmenopausal Osteoporosis |
| Osteoclast | CAPABLE OF | Bone Resorption |
| Bone Resorption | POSITIVELY CORRELATED WITH | Postmenopausal Osteoporosis |
Reference: