Path ID: DB00078_MESH_D008224_1

Concepts
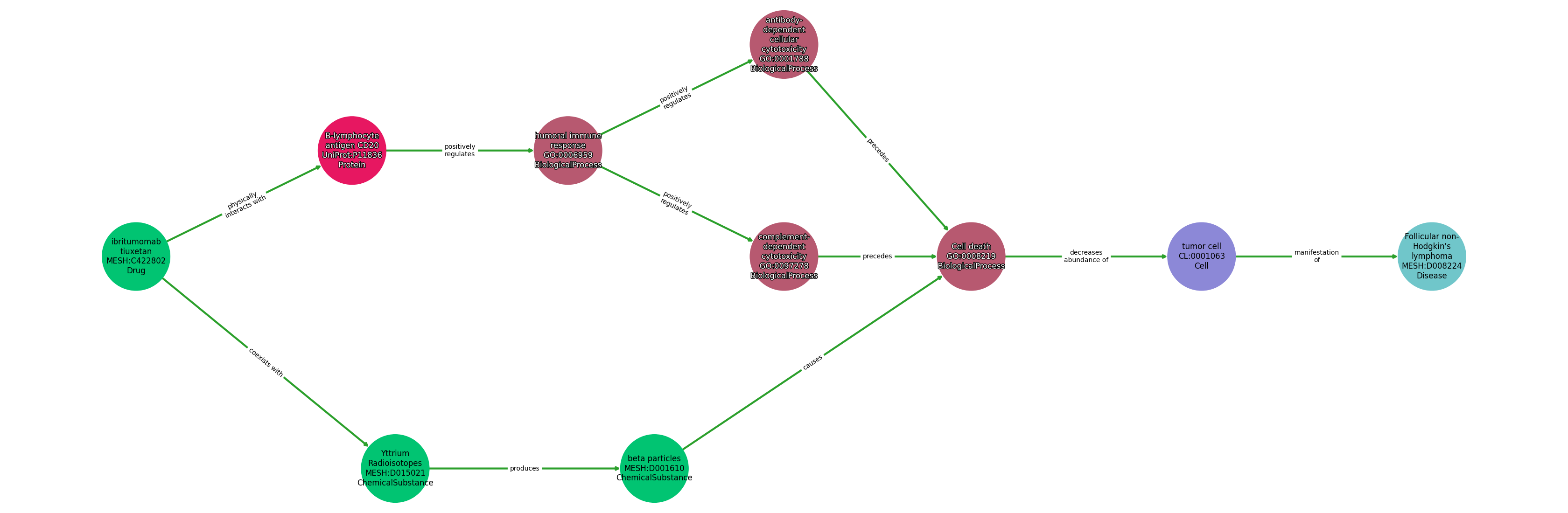
| Identifier | Name | Type |
|---|---|---|
| MESH:C422802 | ibritumomab tiuxetan | Drug |
| UniProt:P11836 | B-lymphocyte antigen CD20 | Protein |
| GO:0006959 | humoral immune response | BiologicalProcess |
| MESH:D015021 | Yttrium Radioisotopes | ChemicalSubstance |
| MESH:D001610 | beta particles | ChemicalSubstance |
| GO:0001788 | antibody-dependent cellular cytotoxicity | BiologicalProcess |
| GO:0097278 | complement-dependent cytotoxicity | BiologicalProcess |
| GO:0008219 | Cell death | BiologicalProcess |
| CL:0001063 | tumor cell | Cell |
| MESH:D008224 | Follicular non-Hodgkin’s lymphoma | Disease |
Relationships
NOTE: predicates are annotated in Biolink Model (v1.3.0)
| Subject | Predicate | Object |
|---|---|---|
| Ibritumomab Tiuxetan | PHYSICALLY INTERACTS WITH | B-Lymphocyte Antigen Cd20 |
| B-Lymphocyte Antigen Cd20 | POSITIVELY REGULATES | Humoral Immune Response |
| Ibritumomab Tiuxetan | COEXISTS WITH | Yttrium Radioisotopes |
| Yttrium Radioisotopes | PRODUCES | Beta Particles |
| Beta Particles | CAUSES | Cell Death |
| Humoral Immune Response | POSITIVELY REGULATES | Antibody-Dependent Cellular Cytotoxicity |
| Humoral Immune Response | POSITIVELY REGULATES | Complement-Dependent Cytotoxicity |
| Complement-Dependent Cytotoxicity | PRECEDES | Cell Death |
| Antibody-Dependent Cellular Cytotoxicity | PRECEDES | Cell Death |
| Cell Death | DECREASES ABUNDANCE OF | Tumor Cell |
| Tumor Cell | MANIFESTATION OF | Follicular Non-Hodgkin’S Lymphoma |
Comment: Ibritumomab tiuxetan is an Indium or yttrium conjugated murine IgG1 kappa monoclonal antibody directed against the CD20 antigen, The Fab segment of the antibody targets the CD20 epitope on B-cells, allowing the radioactive yttrium to destroy the cell via production of beta particles.
Reference: