Path ID: DB00043_MESH_D000080223_1

Concepts
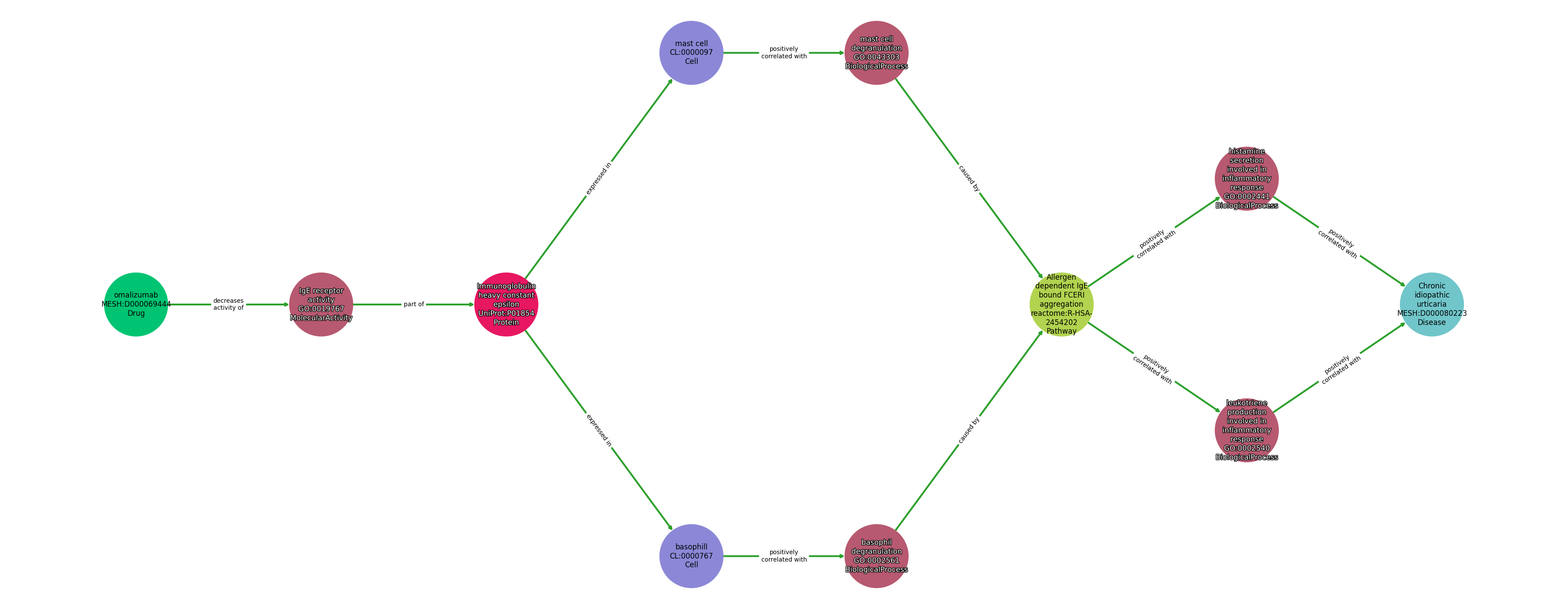
| Identifier | Name | Type |
|---|---|---|
| MESH:D000069444 | omalizumab | Drug |
| GO:0019767 | IgE receptor activity | MolecularActivity |
| UniProt:P01854 | Immunoglobulin heavy constant epsilon | Protein |
| CL:0000097 | mast cell | Cell |
| CL:0000767 | basophill | Cell |
| GO:0043303 | mast cell degranulation | BiologicalProcess |
| GO:0002561 | basophil degranulation | BiologicalProcess |
| reactome:R-HSA-2454202 | Allergen dependent IgE bound FCERI aggregation | Pathway |
| GO:0002540 | leukotriene production involved in inflammatory response | BiologicalProcess |
| GO:0002441 | histamine secretion involved in inflammatory response | BiologicalProcess |
| MESH:D000080223 | Chronic idiopathic urticaria | Disease |
Relationships
NOTE: predicates are annotated in Biolink Model (v1.3.0)
| Subject | Predicate | Object |
|---|---|---|
| Omalizumab | DECREASES ACTIVITY OF | Ige Receptor Activity |
| Ige Receptor Activity | PART OF | Immunoglobulin Heavy Constant Epsilon |
| Immunoglobulin Heavy Constant Epsilon | EXPRESSED IN | Mast Cell |
| Immunoglobulin Heavy Constant Epsilon | EXPRESSED IN | Basophill |
| Mast Cell | POSITIVELY CORRELATED WITH | Mast Cell Degranulation |
| Basophill | POSITIVELY CORRELATED WITH | Basophil Degranulation |
| Mast Cell Degranulation | CAUSED BY | Allergen Dependent Ige Bound Fceri Aggregation |
| Basophil Degranulation | CAUSED BY | Allergen Dependent Ige Bound Fceri Aggregation |
| Allergen Dependent Ige Bound Fceri Aggregation | POSITIVELY CORRELATED WITH | Histamine Secretion Involved In Inflammatory Response |
| Allergen Dependent Ige Bound Fceri Aggregation | POSITIVELY CORRELATED WITH | Leukotriene Production Involved In Inflammatory Response |
| Histamine Secretion Involved In Inflammatory Response | POSITIVELY CORRELATED WITH | Chronic Idiopathic Urticaria |
| Leukotriene Production Involved In Inflammatory Response | POSITIVELY CORRELATED WITH | Chronic Idiopathic Urticaria |
Reference: