Path ID: DB00017_MESH_D015663_1

Concepts
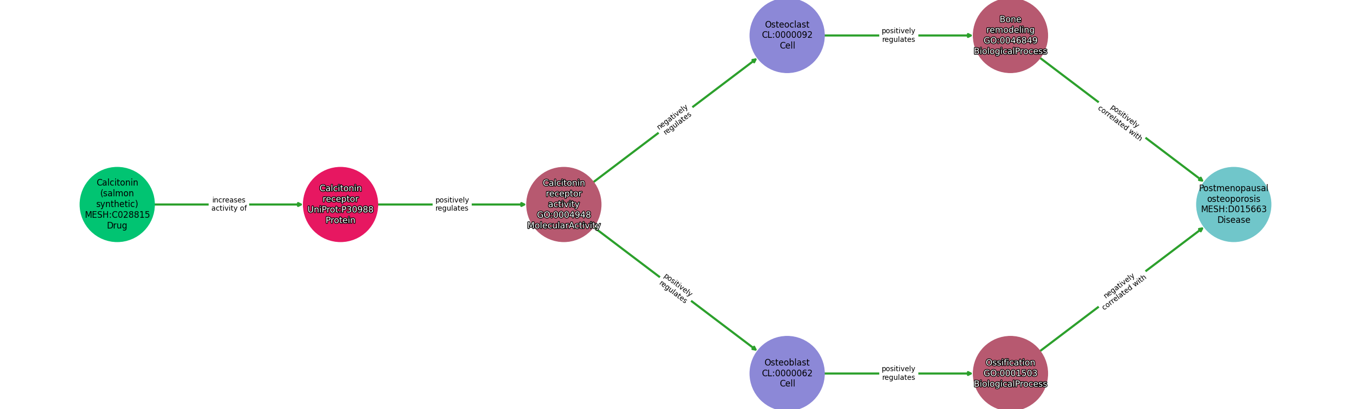
| Identifier | Name | Type |
|---|---|---|
| MESH:C028815 | Calcitonin (salmon synthetic) | Drug |
| UniProt:P30988 | Calcitonin receptor | Protein |
| GO:0004948 | Calcitonin receptor activity | MolecularActivity |
| CL:0000092 | Osteoclast | Cell |
| CL:0000062 | Osteoblast | Cell |
| GO:0046849 | Bone remodeling | BiologicalProcess |
| GO:0001503 | Ossification | BiologicalProcess |
| MESH:D015663 | Postmenopausal osteoporosis | Disease |
Relationships
NOTE: predicates are annotated in Biolink Model (v1.3.0)
| Subject | Predicate | Object |
|---|---|---|
| Calcitonin (Salmon Synthetic) | INCREASES ACTIVITY OF | Calcitonin Receptor |
| Calcitonin Receptor | POSITIVELY REGULATES | Calcitonin Receptor Activity |
| Calcitonin Receptor Activity | NEGATIVELY REGULATES | Osteoclast |
| Calcitonin Receptor Activity | POSITIVELY REGULATES | Osteoblast |
| Osteoclast | POSITIVELY REGULATES | Bone Remodeling |
| Osteoblast | POSITIVELY REGULATES | Ossification |
| Bone Remodeling | POSITIVELY CORRELATED WITH | Postmenopausal Osteoporosis |
| Ossification | NEGATIVELY CORRELATED WITH | Postmenopausal Osteoporosis |
Reference: